Credit: SynthEx on Shutterstock
Scientists Uncovered Aging Secrets in Labs, Yet Doctors Never Heard About Them
In A Nutshell
- Computers analyzed nearly 500,000 aging studies and found that laboratory scientists studying cellular aging and doctors treating elderly patients use completely different vocabularies and rarely cite each other’s work, despite billions in funding meant to connect the two worlds.
- Brain research, especially Alzheimer’s disease, dominates aging research more than any other body system, likely driven by targeted government funding rather than proportional disease burden.
- Research diversity is shrinking. Scientists cluster around fewer themes than in past decades, potentially limiting fresh ideas entering the field even as total publication numbers grow.
- Important biological connections remain unexplored: senescence and mitochondria, oxidative stress and epigenetics, telomeres and Alzheimer’s; all represent blind spots where breakthroughs might be hiding.
A group of scientists allowed AI to read nearly every aging study published over the past century. This led to the discovery of a pattern that human researchers have missed for decades.
After examining copious amounts of prior aging research, the AI uncovered that laboratory scientists studying how humans age and the actual doctors treating elderly patients barely talk to each other.
Researchers at Stanford University and Universidad Europea de Valencia fed 461,789 scientific abstracts into advanced computer algorithms, creating the first comprehensive map of aging research from 1925 to 2023. The computers had no preconceptions about what they’d find, yet ended up revealing two separate worlds of aging research that rarely acknowledge each other’s existence.
Studies used words like “cell,” “molecular,” and “protein” cluster in one corner of the research landscape. Meanwhile, papers discussing “patient,” “treatment,” and “healthcare” gathered in a completely different region with almost no overlap. Despite decades of funding meant to connect laboratory discoveries with patient treatments, the analysis, published in Aging, reveals both sides are largely failing to communicate and collaborate.
How a Computer Reads Science at a Scale No Human Can Match
Even the most dedicated expert can’t read hundreds of thousands of papers without blind spots. The most influential reviews of aging research may have accidentally pushed scientists toward certain hot topics while ignoring others.
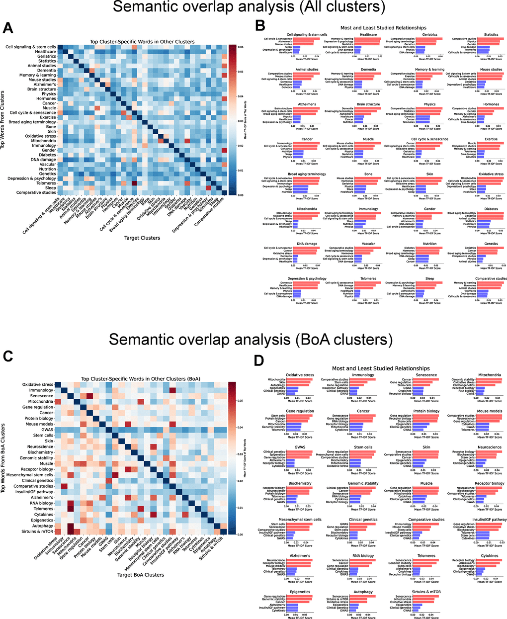
Computers don’t have this problem. The Stanford team used algorithms that sorted through the complete collection of abstracts, the short summaries at the beginning of scientific papers, without any assumptions. The system identified 30 distinct research topics and mapped how they connect based on shared vocabulary.
Some topics like healthcare and cell biology linked to many other areas. Others like telomeres (the protective caps on our DNA) and autophagy (how cells clean out damaged parts) stayed isolated. But the clearest pattern was the gap between basic biology and clinical medicine, and it showed up consistently no matter how the researchers analyzed the data.
The Disconnect in Translation
Here’s what the disconnect looks like in practice. Research on oxidative stress (damage from unstable molecules), mitochondrial problems (when cellular power plants malfunction), and cellular senescence (when cells stop dividing but don’t die) rarely appears in the same papers as research on healthcare or treating patients.
When scientists study muscle aging, they pick a lane. Some examine what happens inside muscle cells at the molecular level. Others study exercise programs for older adults. But the two groups rarely combine approaches in the same work.
The computer measured how often specialized terms from one research area showed up in another. Some connections appeared frequently: cancer and cellular senescence, mitochondria and oxidative stress. These relationships have been studied for decades.
But other potentially important links are virtually missing. Senescence and mitochondrial research rarely intersect even though both drive cellular aging. Oxidative stress and epigenetics (how genes get turned on and off) show little overlap. Telomeres and Alzheimer’s disease, autophagy and epigenetics, metabolism and telomeres—all represent unexplored territory where insights from one field might crack open problems in another.
Why does this matter? The National Institute on Aging and similar agencies have directed substantial funding specifically to translate lab discoveries into treatments. Yet scientists investigating why cells age and doctors managing elderly patients operate in separate intellectual universes, using different vocabularies, reading different journals, and attending different conferences.
Several barriers keep them apart. Scientists get trained in different disciplines and never learn to speak each other’s language. Lab studies use controlled systems — genetically identical mice, purified cells — that reveal precise mechanisms but sacrifice real-world messiness. Clinical research deals with actual patients who have multiple health problems, varied genetics, and forget to take their medications. Bridging these worlds takes effort neither basic nor clinical training emphasizes.
Grant review panels make it worse. Panels organized by discipline favor proposals that fit neatly into existing boxes. A project genuinely mixing molecular mechanisms with clinical outcomes struggles to find reviewers who understand both sides.
Aging Research: From Lab Rats to Hospital Patients
Tracking these patterns over time revealed another surprise. In the 1970s and 1980s, aging research focused heavily on animal experiments and cell biology, the fundamental mechanics of how organisms age. Around 2000, everything flipped.
Healthcare studies surged while basic biology declined in relative share even as total papers kept growing. Terms related to patient care now dominate the field. Brain disorders, especially Alzheimer’s disease and dementia, became the single biggest research area.
This partly reflects reality; more elderly people means more patients with age-related problems. But funding policy also shaped the shift. Government agencies have directed disproportionate resources toward Alzheimer’s research. When funding flows strongly toward particular diseases, scientists follow regardless of whether those investments match actual disease burden.
The computer analysis also asked whether aging research is exploring more diverse ideas or fewer. The math revealed a steady decline in variety, meaning scientists are clustering around fewer themes. This could signal healthy maturation as researchers build on proven frameworks. Or it could mean less creativity and fewer genuinely new ideas entering the field.
When the Organizing Framework Doesn’t Fit
Aging scientists love talking about “hallmarks of aging,” or the influential lists of fundamental processes driving aging like DNA damage, telomere shortening, changes in which genes are active, mitochondrial problems, and cellular senescence. These frameworks shape how most researchers think about aging.
But when the Stanford team compared their computer-generated clusters to these famous hallmarks, things didn’t line up neatly. Some hallmarks like oxidative stress and mitochondria matched distinct research clusters. Others like inflammation and metabolism spread across multiple clusters with no clear boundaries.
Several well-defined research communities didn’t correspond to any hallmark. The computer identified coherent groups of papers on topics the hallmark frameworks don’t capture. The biology of aging may be more diverse than our current organizing schemes recognize, with important research falling outside how we typically divide the field.
Why Brain Research Ate Everything Else
Four separate topics related to brain aging emerged from the analysis, far more than any other body system. Alzheimer’s and dementia research didn’t just grow. It exploded while other areas shrank in relative importance.
Meanwhile, research on how aging affects digestion, breathing, and reproduction barely registers. Even tissues that do appear as separate clusters (skin, heart, bone, liver, kidney) can’t compete with the brain research juggernaut.
The authors argue this concentration reflects funding policies as much as disease burden or scientific priorities. Government agencies have directed massive resources specifically toward Alzheimer’s. Such focused funding creates snowball effects where early investments build expertise that attracts more funding, regardless of whether this allocation best serves overall public health.
Animal research shows its own evolution. A cluster of studies using rats represents the oldest research area, and the only one with declining publication numbers since 2000. A separate cluster using mice developed later as the field shifted to a new standard. This makes practical sense given genetic tools available in mice, but also shows how research customs harden into rigid patterns.
What Half a Million Aging Studies Reveal
The computer approach offers something human reviewers can’t match: an unbiased view of how nearly half a million studies connect. Algorithms analyzing this much text have no personal biases about which topics matter most. They simply reveal patterns.
The analysis does have limits. It examined only abstracts, not full papers, potentially missing nuance. The sorting methods make simplifying assumptions that don’t capture every complex relationship. And the researchers assigned topic labels to make results interpretable, not as absolute truth.
But the broad patterns appear robust. The historical shift from biology to clinical focus is real. The narrowing of explored topics is measurable. And the persistent gap between basic and clinical research shows up consistently across multiple analytical approaches.
Bridging the Divide
The researchers suggest ways to fix what their algorithms exposed. Creating standardized dictionaries that explicitly connect molecular processes to patient symptoms could help different disciplines recognize related work. Building databases that link lab markers, animal studies, and patient data would enable scientists to test whether lab findings hold up in people.
Cross-disciplinary teams bringing together cell biologists, doctors, data scientists, and population health experts could establish shared priorities neither group would pursue alone. Adding molecular aging measurements to large patient studies would show whether lab-discovered mechanisms actually matter for human health.
The bigger question is whether the field can overcome structural barriers. As populations age globally, pressure grows for research that extends healthy lifespan, not just total years. Whether laboratory insights reach patients may depend on bridging the divide these algorithms revealed.
The analysis shows what human experts consistently miss, not through any fault, but because patterns across hundreds of thousands of papers only emerge when computers strip away assumptions about how science should be organized.
Paper Notes
Limitations
The analysis used abstracts rather than full papers, potentially missing detail. PubMed’s organization influenced which studies appeared and how they were categorized. The computer methods make simplifying assumptions about how topics and words relate. Labels assigned to clusters were meant to aid interpretation, not represent absolute categories. The search used English terms and found primarily English publications. More advanced AI language models might capture richer relationships but require much more computing power.
Funding and Disclosures
Jorge Sanz-Ros received support from the Glenn Foundation for Medical Research. Universidad Europea de Valencia covered publication costs. The authors reported no conflicts of interest. AI tools assisted with computer coding.
Publication Details
Authors: Jose Perez-Maletzki (Universidad Europea de Valencia, Faculty of Health Sciences, Department of Physiotherapy, Nutrition and Sports Sciences, Valencia, Spain; Group of Physical Therapy in the Ageing Process: Social and Health Care Strategies, Department of Physical Therapy, Universitat de València, Valencia, Spain) and Jorge Sanz-Ros (Department of Pathology, Stanford University School of Medicine, Stanford, California, USA; corresponding author)
Journal: AGING, Volume 17, 2025, Advance Publication | Published: November 25, 2025 | Copyright: © 2025 Perez-Maletzki and Sanz-Ros. Open access under Creative Commons Attribution License (CC BY 4.0) | Contact: Jorge Sanz-Ros, [email protected] | Data: Available at https://doi.org/10.6084/m9.figshare.c.7711070. Code at https://github.com/jsanzros/aging_literature







